
Детаљан опис производа
| Лабел Спеед: | 20-200ком / мин (у зависности од дужине налепнице и дебљине боце) | Предмет дебеле етикете: | 20-200мм |
|---|---|---|---|
| Висина објекта: | 30-200мм | Висина етикете: | 15-110мм |
| Дужина етикете: | 25-300мм | Унутарњи пречник налепнице за налепнице: | 76мм |
| Спољни пречник налепнице за налепнице: | 300мм | Напајање: | 220В 50 / 60ХЗ 0,75КВ Једнофазни |
| Тежина машине: | 150кг | Величина машине: | 1600 (Д) * 550 (Ш) * 1600 (В) мм |
| Кључна реч: | Апликатор налепнице са равном површином | Модел 1: | ХАП200 |
| Модел 2: | ХАП300 |
Аутоматска машина за наношење налепница са равном површином, економична аутоматска машина за етикетирање горњег и бочног нерђајућег челика СУС304
Апликација:
Аутоматска машина за наношење налепница са равном површином, економична аутоматска машина за етикетирање горњих и бочних етикета од нерђајућег челика СУС304 применљива је за све врсте равних предмета као што су храна, хемикалије, фармацеутске, козметичке, папирне потрепштине, ЦД дискови, картони, кутије и разни котлићи за уље итд. аутоматска машина за етикетирање са горње и бочне стране је за етикетирање са бочним плочама. Економска аутоматска машина за етикетирање врха и бока погодна је за:

Карактеристике:
- Главни део је направљен од нерђајућег челика СУС304 и висококвалитетне легуре алуминијума.
- Глава за етикетирање покреће се напредним степенастим мотором који се увози из Јапана.
- Све чаробно око је напредни детектор фотографија произведен у Јапану.
- ПЛЦ систем управљања опремљен је људским интерфејсом, укључујући 60 група меморијских јединица.
- Положај и висина означавања су подесиви.
- Висина транспорта може се прилагодити висини производне линије.
- Моћи да се повеже са транспортером и производном линијом
- Прозирни монитор налепница за опцију.
Изглед:

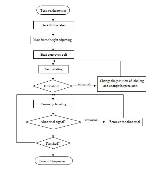
Графикон оперативног тока:

Шема кола:

Паковање и испорука:
1. Лука:Схангхаи
2. Детаљи паковања:дрвено кућиште извозно паковање
3. Детаљи испоруке:Обично 12-15 дана након пријема уплате
ФАК:
1) .Ознака приказује усправно кретање
Разлог: излазна брзина означавања је превисока или је брзина монтажне линије ниска
Решења: успорите излазну брзину налепнице или убрзајте брзину монтажне линије (брзина померања боце).
2) ффознака за приказивање литтери гоффер
Разлог:
Боард плоча плуга није равна;
Едге одлепљена ивица даске није паралелна са поклопцем боце;
Налепница је прелако притиснута
Решења:
① замените плочу плуга,
②наставити да се ивица одлепити од дасаке паралелно са поклопцем боце,
Проперли правилно ударите у појас.
Ознака: апликатор за равне етикете, машина за етикетирање кутија









